2020年中国房地产企业品牌传播力TOP100

日期:2021-01-05      来源:地产首席品牌官      点击:

分享到:

榜单发布

榜单数据说明
 
本榜单由克而瑞研究中心独家发布,测评研究对象为所有房地产开发企业。通过发布房企“品牌传播力”榜单,我们能够科学地评价和度量不同规模的房企品牌形象塑造、宣传推广策略、公共关系维护等能力,以及运营带来的品牌传播力,帮助房企找准合适的品牌定位和发展方向 。
 
为保证数据的客观性、准确性和真实性,榜单各项指标由客观量化指标和主观评判指标共同构成,以保证客观准确性和主观真实性。客观量化指标主要来自企业公布、CRIC、中国房地产测评中心等,主观评判指标则是通过对房地产业内人士、投资者、券商、媒体、业主等的访谈调研,和公开资料的深度剖析等途径为指标赋值。 
 
品牌传播力榜单指标评价体系共包含四个一级指标,包括媒体推广、产品推广、曝光度、投资者关系,以及多个二级指标。另外,在指标体系之外,我们设置了加分项(比如重大事件营销等)和减分项(特定负面事件的影响)。
 
榜单解读
 
岁末,辞旧迎新,2020年房企品牌推广也华丽落下帷幕。
 
这一年房企奋勇抗疫,捐款捐物、启用线上售楼处,入驻新浪乐居、天猫好房、京东、抖音等第三方平台、发布产品智能、智慧化升级成果,面对居住及社会需求的变化,品牌专业化与年轻化趋势明显。
 
年度的热点事件上,也可以窥见一斑。融创率先向武汉市红十字会捐款1000万元、恒大广州荷花造型足球场方案、万科“一根筋”品牌理念,碧桂园“55爱家直播购房节”、闽系房企反腐联盟成立、美的置业5M智慧健康社区产品全新升级发布,金辉等企业上市成为全年热点。
 
品牌曝光上,打动人心的温情故事或“八卦”类事件关注及裂变传播度高,如今年官微运营阅读量10万+,碧桂园、万科、恒大、美的置业、融创中国、金科等房企均有值得借鉴的宣传案例。
 
年度热词方面,集中在抗“疫”公益、线上售楼处、直播、智能健康产品、物业拆分上市等,也从侧面展现出,受疫情及行业的影响,在战略及品牌宣传上房企对产品的重视度愈发加强。
 
在品牌传播力排名方面,万科地产、融创中国、碧桂园位列三甲,华润置地、绿城中国紧随其后。
 
01
线上营销元年,房企品宣精彩纷呈
 
疫情影响下,今年又被称为线上直播卖房营销元年,这一年房企品牌创新及线上推广可谓史上最强。
 
从1、2月线上售楼处的搭建,到3、4月的暖春行动,5、6月份线上线下齐发力以及下半年双11、双12销售流量抢收行动,品牌推广精彩纷呈。
 
小程序、APP等多渠道推广,助力销售转化。全年的品牌推广中,线上渠道微信小程序、网站、APP、电商等快速打通,除了单打独斗外,房企还加入第三方平台的推广活动,并同时运用多个渠道如苏宁易购、天猫好房、新浪乐居、抖音等进行促销,如恒大、碧桂园、阳光城、融信集团等。总体而言,2020年房企全民线上促销如火如荼。
 
冲击业绩,造节营销看点满满。借助节假日、季节、司庆、文化理念等造节营销已成为一种时尚,如华润置地、俊发地产、弘阳地产、中国奥园、合景泰富等房企。其中合景泰富“618合意购房节”、“俊发双节购房一惠到底”、海伦堡“美好生活HIGO节”、融侨全民帮“住”计划活动等都取得不错的效果。
 
明星、售楼员、总裁,房企直播卖房花样多。2020年房企线上营业打破传统,充分运用直播渠道,售楼员,总裁、老板、明星、网红均参与到带货,除了线上项目解说外,唱歌、舞蹈等也成为争夺流量的措施。如碧桂园“55爱家直播购房节”除了邀请汪涵、大张伟明星外,另有29个分会场碧桂园的“总裁天团”进行直播。
 
真金白银的折扣,更易打动购房者。在线上促销过程中,优惠券、礼品券、折扣、特价房依然是企业主推且易促进线上流量转化率的营销手段,如中南置地的一分钱抢好房活动,成功抢占双十一线上营销C位,近百万人参与了本次抽奖活动,企业品牌高度曝光。
总体而言,2020年线上品牌推广创下了不少有史以来的先例,如总裁直播带货、线上看房、成交等意义重大。预计未来线上营销仍将是大趋势,除了传播力不受时间、地域限制外,随着交易闭环加速链通,VR看房等技术不断创新,线上流量的销售转化率也必将得到提升。
 
02
探索产品原力,赋能企业品牌价值
 
相较于往年,今年房企产品发布会在数量上明显增加,有超过30家规模房企举行了产品发布会。近年来为满足“人民对美好生活的向往”的核心诉求,在需求分层、地域化特征明显态势下,越来越多的房企积极调整发展战略,聚焦产品和产品系迭代创新,强化自身产品力打造,为未来可持续发展、规模扩张夯实基础。如今年8月,旭辉集团发布CIFI-7第七代产品,基于对生活细节缜密思考,推出special空间、主题乐园和HUMAN智慧健康生活2.0操作系统三大拳头产品。2018-2020三年里,从CIFI-5到CIFI-6再到CIFI-7,旭辉产品迭代创新之路步履不停。
 
今年疫情的爆发也让消费者和房企对未来住宅产品的关注达到一个新的高度。疫情期间,绿地、保利、雅居乐、中梁、当代、朗诗等多家规模房企等举行了线上或者线下产品发布会,产品和理念推陈出新,强化客户人居体验,提升产品竞争力。其中,中梁研发团队在2019年启动了"未来社区"的研究,坚持以人为本的研发思路,通过海量的用户调研,从各类人群的环境需求、功能需求、情感需求出发,打磨中梁产品,最终完成场景迭代、健康探索、智慧赋能三维升级方案,形成4.0住宅产品,并于今年10月进行了对外发布。本次升级也是中梁产品力的一次全面提升。
 
而“智慧地产制造商”美的置业,在健康智慧住宅的打造上今年也是频频发力。1月,美的置业睿住科技与清华大学建筑设计研究院在佛山共同成立“低碳健康人居环境研究中心”。3月,联合阿里云于佛山美的领贤公馆落地首个“AI智慧社区”。10月,美的置业升级“5M智慧健康社区产品云发布会”提出“订阅自然、运动社交、花样减压、主动智能,深度陪伴”五条对未来的生活建议,发布全新社区生活价值观。与众多房企的产品发布会不同的是,美的置业并没有强势推销自己的产品,而是创新地发布了关于未来生活的五条建议。从关注生活本身出发,提出更智慧更健康生活的解决方案。
总的来看,优秀产品与产品体系承载房企的品牌价值,房企产品的质量与服务重要性也愈加凸显。与购房者需求精准匹配的产品,即使总价较高也能快速去化。实际上,随着购房者消费观念升级,购房者对居住环境舒适度的要求日益多元化,也愿意为特殊需求付出更高的溢价。此外,通过对过往产品的归纳总结,将产品理念系列化与标签化,也是房企构筑产品力与品牌效应非常重要的一步。

03
发展“内驱力”,提高品牌认可度
 
在行业集中度提升的当下,“人才”作为在发展中举足轻重的元素,愈来愈受到房企的重视。今年9月开始众多房企加紧步伐,紧锣密鼓开始了秋招工作,在行业人才选拔中铆足了劲,可以看到与人力相关的软实力建设已经占据了重要的地位。
 
首先,绝大多数品牌房企早已设立了自己的招聘品牌,并喊出了各具特色的宣传口号,今年校招龙湖“仕官生”——就仕不一样,绿城“理想生”——理想,理当敢想,中梁“非凡生”——非我莫属·敢创不凡,越秀“毓秀生”——毓秀生而优秀等等,每一年都在推陈出新,不断丰富品牌维度,进行特色升级,让房企人才建设更加体系化,让品牌更加立体直观,拉近了品牌与“人”之间的亲切度。
 
其次,今年的校招对象已经开始定位于95后,他们是时代的前浪,更具有活力,风华正茂,才情满溢,也更追求个人脾性与企业调性的契合,更健全的发展战略和成长机制才能吸引他们。正荣集团今年强势打造雇主品牌IP——“荣耀声力军”,通过从最新一届荣耀生团队中选拔杰出人选,打造一支年轻活力的“正荣主播天团”,借助荣耀生这个年轻活力窗口,传递正荣文化,传播幸福奋斗事业家的雇主品牌价值主张。
 
最后,在招聘形式上房企愈来愈倾向于用可彰显品牌个性的招聘与传播方式,线上线下多重形式组合传播,除了校招宣讲会,用心的品牌房企还会安排一些精英见面会,高管见面会等等,帮助增强企业认同感和归属感。
结合人力资本的发展趋势和房地产行业自身的发展来看,未来“人”对于房地产公司来说将成为更加重要的一项资本。今年克而瑞研究中心发布了中国房地产行业首个人力资本价值测评研究成果暨“2020中国房企人力资本价值TOP100”以及“2020中国房企雇主品牌影响力50企业”,该发布得到了行业的积极反馈。
 
人力资本既是提升企业发展潜能的“内驱力”,也是通过价值落地,得到行业、资本、人才认可的关键。当前房地产行业已经由以往“高速发展”步入高质量发展的新阶段,地产企业需要思考如何更好的服务于“人力”和增强自身人力资本竞争力,推动对人才发展各方面的新一轮建设。
 
04
文化互动,提升品牌识别度与黏性
 
和真金白银的价格战相比,会讲故事,有文化的产品宣传往往更易打动人心,易于品牌的传播。如今年万科打动95后的“一根筋”短片、碧桂园扶贫助学微视频等都在社会上造成不小的轰动。文化的植入及年轻化的品牌互动已然成为今后企业品牌推广主要趋势。
 
多样文化场景塑造,带来趣味体验和情感价值。能打动人心的品牌推广往往是最成功的,这就要求产品与客户在某个因素上产生共鸣。无论是国潮跨界营销、传统的尊老爱幼、邻里和睦还是电竞文化等,依靠文化场景输出价值,传递审美趣等感性认知,进而产生情感共鸣。碧桂园、融创中国、雅居乐等企业均有成功案例。如擅长温情营销的碧桂园,2020春节期间《世界上最好的地方》暖心创意视频,曝光超38亿,弘扬中国“家文化”。金秋十月金科集团在九座城市同步启动“金科全国首届重阳敬老节”,同时发布“中国首个社区敬老宣言”,将“敬老”作为邻里文化的重要公约付诸社区实践。
 
年轻化品牌塑造,为企业增添新动力。在企业发展过程中,随着新生代渐渐成长为未来消费主力。企业营销理念走向年轻化。如万科,36周年生日之际,推出“万事皆可,就是我们”年度品牌主题及万科与新裤子乐队合作的歌曲《就是不妥协斯基》,传达出36岁万科对品牌及未来新的思考。
 
萌宠IP,增强亲密感提升品牌标识度。当吸猫云养宠物这类年轻群体购房需求不断增长时,房企也顺应时势打造企业吉祥物,造型涵盖海、陆、空各种生物乃至未来战士机器人等,为了增强传播力度,不少“萌宠”还运用线上表情包笼络了大批粉丝。如金辉“金小瑞”、德信“鹿小信”、金地集团“大眼金”、敏捷集团“敏羊羊”等十余家企业今年发布了对萌宠的任命书,职位包含品牌代言人、首席幸福官、精致体验官、健康美好家等。通过萌宠们“卖萌撒娇”,企业品牌更加具象,也拉近与大众距离。
结合年轻化元素、网络时尚热点、营销新渠道等进行文化互动,具有影响广泛、低成本、效果好的特点,互动性、社交性、高价值的文化体验,加强对于品牌的认可,也培育和提升了企业品牌的美誉度与忠诚度。
 
05
抗“疫”扶贫助教,公益传递正能量
 
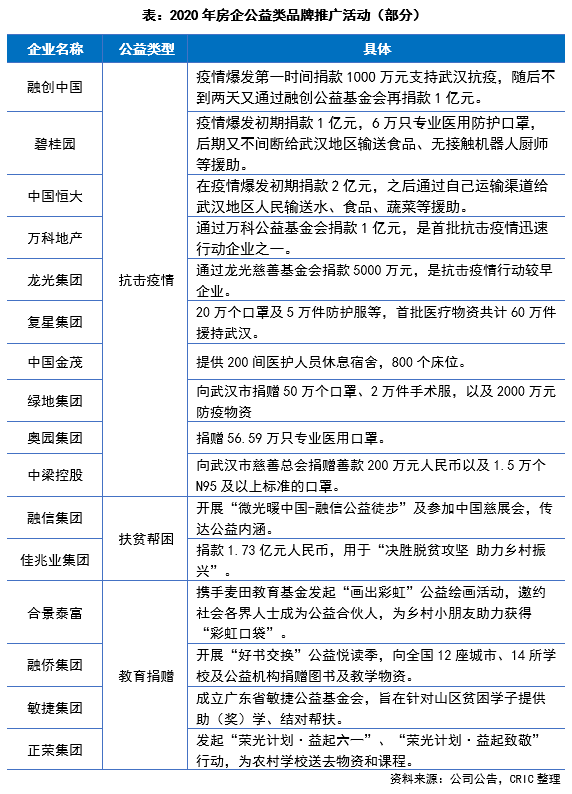
年初面对突如其来的新冠疫情在国内爆发,各大房企迅速反应,齐心协力抗击疫情。百强房企万众一心采取了关闭售楼处、带客看房、延期复工等措施以减少人员流动防止交叉感染;同时,纷纷慷慨捐款捐物,并在第一时间驰援武汉及医务工作者。在抗疫获得阶段性胜利后,又将目光投向了扶贫帮困及乡村教育领域,用公益的力量传递企业社会责任与大爱担当。
 
在年初抗击新冠疫情时期,百强房企积极履行自身职责,第一时间捐款捐物。头部房企恒大、融创、碧桂园、万科捐款金额过亿。除了在钱款方面的慷慨解囊,不少房企深知对于救援一线而言,物资比黄金更重要。疫情爆发初期,复星集团默默从海外采购首批医疗物资共计60万件援持武汉,属于行动比较早的民营企业。中梁控股向武汉市慈善总会捐赠善款200万元人民币以及1.5万个N95及以上标准的口罩。蓝光发展向国家卫健委中国人口福利基金会捐资200万元,专项设立“守护天使专项基金”。
 
在扶贫帮困方面,许多房企倾情奉献,致力于打造具有高度社会责任感的温情企业。融信集团“微光暖中国-融信公益徒步”在云南稻城县展开,为香格里拉镇的贫困学子送去爱心羽绒服;此外,企业也在9月18-20日受邀参加了中国慈展会,用心打造了一场微光公益展,成功破圈,向外界传达了融信公益内涵。在今年广东省扶贫济困日,佳兆业集团再度捐款1.73亿元人民币,用于“决胜脱贫攻坚助力乡村振兴”。
 
在教育公益领域,房企也给予了重点支持。今年六一儿童节,合景泰富集团2020年合景艺述馆“画出彩虹”公益绘画活动启动,经过多年的发展,旗下品牌公益项目“合景艺述馆”已在四川、贵州等多个省市的偏远山区落地20座艺述图书馆,捐助书籍数万册,将多彩的艺术教育延伸到各地的乡村学校。12月21日,跨越十余城的2020“好书交换”融侨公益悦读季活动暖心收官。融侨集团向全国12座城市、14所学校及公益机构完成多批次的图书及教学物资捐赠,受捐学校遍布城市、乡间、雪域及海岛。敏捷集团在5月20日成立了广东省敏捷公益基金会,旨在针对山区贫困学子提供助(奖)学、结对帮扶等措施,助力他们顺利完成学业并健康成长。
拳拳赤子之心,房地产企业皆有之。在严峻的形势面前,中国房企积极履行社会责任,以切实行动为抗击疫情、扶贫助教提供了支持。爱心不分大小,每一分的支援,每一份的努力,都弥足珍贵,传递出房地产行业的正能量。
 
06
资本赋能,物业品牌价值创新高
 
今年以来,房企拆分物业上市迎来了新一轮井喷。特别是自10月底起,这股热潮攀至新峰值,以融创、恒大、华润为代表的行业巨头纷纷入场为引领标志。除物业上市潮外,在11月还有上坤地产和祥生控股两家房地产公司登港股,着实在资本市场掀起了地产热潮。
 
近一个月来,包括金科服务、融创服务、恒大物业、华润万象生活、建发物业等相继在港交所敲钟。在上市当日,融创服务行政总裁曹鸿玲表示,融创服务要在持续夯实、提升高品质服务能力的基础上,继续扩大规模,快速发展“线上+线下”的客户运营能力。而金科服务则以人为本,以客户满意为核心,构建城市空间、美好生活、智慧科技三大核心能力,致力成为全国领先的智慧生活服务商。12月9日,华润万象生活正式挂牌交易,上市发售价为22.3港元,首发募集资金为122.6亿港元,创造行业新纪录。
 
在传统地产公司上市方面,上坤、祥生、领地成为幸运儿。祥生被称为“幸福人生的操作者”,其核心价值是“以人为本”,致力于开发能够满足客户不同生活需求的产品,进而满足客户不同的需求。上坤地产成立于2010年,是地产界“年轻人”,但近三年公司营收年复合增长率达150.5%。上市后,公司品牌价值获得了极大的增长。未来,上坤将通过“优质产品力+高效运营效率”的发展模式来提升核心竞争力,筑造企业的护城河。川派龙头房企之一领地控股,于12月在港交所主板上市。在2020年,领地启动“品质提升,客户服务年”,从产品力、服务力和品牌力三大维度提升产品的内核竞争力,为客户打造“健康美好家”。
目前,物业服务企业已进入上市窗口期,热度持续走高。未来物业管理行业集中度逐步提高,市场竞争加剧。物业服务品牌企业一方面需充分利用资本市场,做大做强,促进品牌价值快速提升;另一方面则依托兄弟开发企业丰富的资源支持,加速企业规模化发展及服务创新升级,持续增强品牌效益。
 
结语:疫情影响下,2020年房企品牌推广也破茧蝶变,新的传播方式及渠道被广泛运用,年轻化的品牌理念,责任感的社会担当,科技智能化的产品战略,第二增长极的发展探索、网络直播卖房等,彰显出企业的社会责任感与面对挑战不断思变突围的勇气。
 
未来,只有那些注重产品品质、勇于创新,不断进取,紧跟时代潮流、社会需求,注重企业品牌维护的房企才能在企业高速发展的道路上越走越顺,越走越好。
 
 
-THE END-