榜单说明
物业服务企业月度品牌指数监测模型
物业服务企业品牌榜主要是从品牌基数、传播矩阵、官媒运营、公众曝光以及舆论评价等内外 5 个维度进行月度品牌监测,按照权益比重计算分数,进行排名。
品牌基数
此指标根据企业长期发展以来在业界品牌口碑影响力进行评分,反映了企业对于品牌建设的投入累积度。
传播矩阵
此指标是通过企业在官网建设、微信运营、今日头条、抖音账号等媒体平台的建设情况进行评分,反映了企业对于媒体传播矩阵搭建的完整度以及联合性。
官媒运营
此指标主要是通过企业主要微信公众号的发文量、阅读量等进行统计评分,反映了企业在以微信为主力的平台运营情况。
公众曝光
此指标主要通过在百度、搜狗、微信等媒体平台的当月曝光度进行评分,反映了外界对于企业品牌的认知度。
舆论评价
此指标是根据外界媒体在各大新闻网站的正负向评价进行评分,反映了外界对于企业品牌建设的评价。
榜单解读
4月,中海物业、保利物业及碧桂园服务位列品牌传播力榜前三,绿城服务与万科物业紧随其后。
从整体来看,4月各企业整体发文量及阅读量较上月有所下滑,一方面,针对疫情,由于前期国家采取有效措施严防严控疫情传播,本月国内疫情态势较之前有所好转,防控的注意力转向严防境外疫情输入,主要以防疫期间有力措施的总结、复工复产复学的保障等内容。另一方面,上市物企目前已全部完成最新业绩的披露,上月企业的密集宣传及媒体报道和机构解读推高了企业品牌的传播度度,本月属于正常回落。
从头部企业动态来看,TOP3企业中,保利物业2020年以来首次跻身传播力榜前三,一方面保利物业发布十四五战略建言献策活动,调动了参与热情和讨论热度;另一方面保利物业服务的南部战区被评为防疫“标杆和示范”,战略合作达到新高度,成为关注的热点。TOP10企业中,金科服务排名提升幅度最大,一是疫情期间驰援武汉火神山医院的金科志愿者凯旋归来,金科服务以此为题材引发传播热度,二是金科启动邻里万人游优惠活动,推高了参与热情。TOP20企业中,南都物业排名提升幅度最大,由于4月末南都物业发布2019年业绩公告,获得乐居财经、东方财富、和讯等主流财经媒体及天风证券、国盛证券等券商的关注,克而瑞物管也对其业绩进行解读,助推了南都物业的品牌传播。
本月聚焦
资本持续关注,物企上市暗流涌动
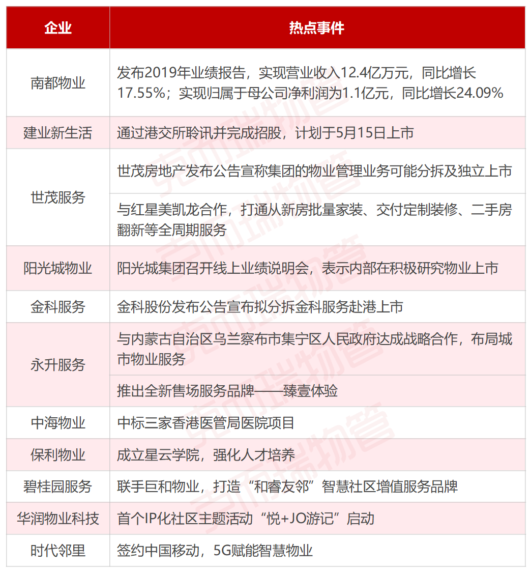
虽然上市物企业绩披露已告一段落,但本月物业板块继续跑赢大盘,上市物企总市值达到3719亿元,环比上涨14.43%。南都物业作为最后一家公布业绩的上市企业,2019年实现营业总收入12.4亿,同比增长17.6%;实现归母净利润1.1亿,同比增长24.1%。克而瑞物管对其业绩给出“稳、准、精”的评价。
建业新生活本月品牌传播排名环比上升,在历经近5个月的等待之后终于通过港交所聆讯,目前获得37.49倍的认购,计划于5月15日正式登陆资本市场,成为媒体关注的热点。本月球王会体育在线服务、阳光城物业、金科服务等企业也传出积极推进物业上市的信号。
疫情平稳之下,企业通过总结防疫经验、表彰优秀人物彰显社会责任感
随着国内疫情好转,物企不断总结防疫期间的优秀经验,也对优秀事迹、优秀人物进行表彰。中海物业的防控措施得到广东省疾病预防控制中心的肯定,并希望将经验推广。金科服务从员工层面和业主层面分别以英雄凯旋、勇士凯旋为主题对金科志愿者及物业管理项目中支援武汉的业主进行表扬。蓝光嘉宝服务在武汉的一个项目中获得业主49面锦旗,表彰企业在抗疫期间的努力和付出。物企总结抗疫经验,既是自身服务能力的彰显,又能提升企业品牌价值。
收并购和非住宅项目拓展热度回升
据克而瑞物管不完全统计,收并购方面,4月新增5起收并购事件,涵盖碧桂园服务、永升服务、时代邻里、奥园健康等企业,获得新浪财经、搜狐新闻、东方财富、南方都市报等多家媒体报道。非住宅项目拓展方面,永升服务与内蒙古自治区乌兰察布市集宁区达成合作,布局“城市物业”。中海物业、球王会体育在线服务、新大正等企业纷纷布局医院、场馆、商写等综合物业服务项目。可以看出头部物企纷纷涉足包括场馆、写字楼、商业等多种业态在内的综合物业。一方面非住宅业态相较住宅物业具备较强的盈利能力,另一方面非住宅业态门槛较高,是企业服务能力的彰显。

热点事件